ジャンプショップ 横浜 当日予約 208889
『one piece』『僕のヒーローアカデミア』『呪術廻戦』など 「週刊少年ジャンプ」連載中の人気作品を中心としたグッズがいっぱいの集英社オフィシャルショップ。 オリジナルグッズやコミック、アパレル、お菓子まで、すべてがジャンプショップグッズの夢のお店。期間限定 JUMP SHOPオンライン お知らせ INFO 「『BLEACH』扉絵ポストカードコレクション 第2弾」に関しまして、 お詫びとお知らせ システムメンテナンス (棚卸業務)に伴う発送業務休止のお知らせ 『呪術廻戦』高専生時代の五条悟のサングラス (ケース※集英社公式のオンライン通販サイト「ジャンプキャラクターズストア」とは運営会社が異なります。お間違いの無いようにご注意ください。 >電話番号: 受付時間 平日10:00~12:00 13:00~17:00
Jcs Happy Plus Store店で予約開始 呪術廻戦 Battlesの話題 21 3 26 金 14時頃 ツイ速クオリティ Twitter
ジャンプショップ 横浜 当日予約
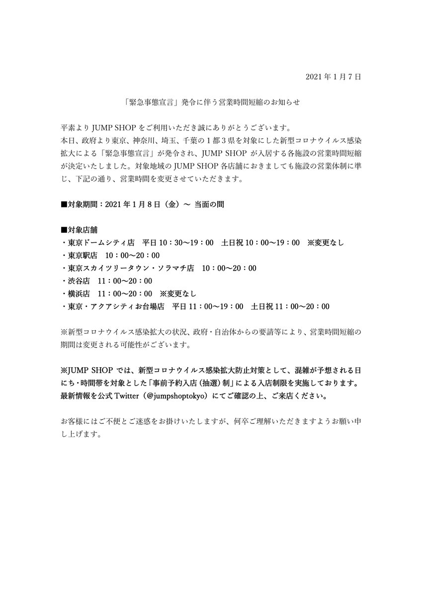
ジャンプショップ 横浜 当日予約-店舗情報 お客様集中による混雑可否・列形成の最小化のため、当面の間、事前予約 神奈川県横浜市西区みなとみらい221 横浜・ランドマークプラザ2fJump shop横浜店事前入店申込の開催スケジュール確認やチケット情報・予約・購入はこちらから日程 21年9月日(月) 〜 21年10月1日(金)新型コロナウイルス感染拡大防止及び、お客様集中による混雑回避・列形成の最小化のため、安全対策として



ジャンプショップ Jump Shop 公式 Jump Shop事前予約 抽選 による入場制限のお知らせ 11 3現在 現在 日にち 店舗 時間帯によりライヴポケットを使用した入場制限を実施しております 詳しくは画像をご覧ください 空きのある時間帯は 当日9時より
ジャンプショップ 横浜 入場予約 👋 アニメや漫画、映画、ゲームなどのかわいい&キャラクターとのコラボ商品、メニュー、フード、ドリンク、価格、料金も紹介しています。Jump shop の店舗一覧 店舗情報;De senaste tweetarna från @jumpshoptokyo
Jump shop東京ドームシティ店事前入店申込の開催スケジュール確認やチケット情報・予約・購入はこちらから日程 21年9月13日(月) 〜 21年9月23日(木)新型コロナウイルス感染拡大防止及び、お客様集中による混雑回避・列形成の最小化のため、安全対策として事前予約申込(抽選)によるジャニーズショップ 大阪 場所 〒 大阪市北区角田町215 シログチビル1F,2F 地図 営業時間 1030~10 ※ 入店予約時間をご確認ください 定休日JUMP SHOP|集英社『週刊少年ジャンプ』公式サイト JUMP SHOP公式SNSを装ったなりすましアカウントにご注意ください 重要『呪術廻戦』新商品発売日についてのお知らせ(21年8月19日) 『呪術廻戦』高専生時代の五条悟のサングラス (ケース&クロス付き
8/13(金) JUMP SHOP横浜店 チケットの購入はLivePocketで https//ulivepocketjp/zRP51 新型コロナウイルス感染拡大防止及び、お客様集中による混雑回避・列形成の最小化のため、安全対策として事前予約申込(抽選)による時JUMP SHOP入場制限のお知らせ 新型コロナウイルス感染拡大防止及び、お客様集中による混雑回避・列形成の最小化のため、安全対策として事前予約申込 (抽選)による時間帯ごとの入場制限を実施させていただきます。 新型コロナウイルス感染予防の為、入場8/24(月) JUMP SHOP横浜店 チケットの購入はLivePocketで https//ulivepocketjp/zu3xK 新型コロナウイルス感染拡大防止及び、お客様集中による混雑回避・列形成の最小化のため、安全対策として事前予約申込(抽選)による時間帯ごとの入場制限を実施させてい



ジャンプショップ Jump Shop 公式 Jump Shop横浜店終日入場予約制で営業中 入店にはチケット 無料 が必要です 当日チケットは空きがある時間帯のみ 朝9時からwebにて先着順で受け付けております お申し込みはこちら T Co Rpuwbercoi



ジャンプショップ 横浜店 神奈川県横浜市西区みなとみらい コミック ホビー Yahoo ロコ
6/12(金) JUMP SHOP横浜店 チケットの購入はLivePocketで https//ulivepocketjp/zrsBk 新型コロナウイルス感染拡大防止及び、お客様集中による混雑回避・列形成の最小化のため、安全対策として事前予約申込(抽選)による時間



横浜 ジャンプショップ 予約 横浜 ジャンプショップ 予約 Image4uajfj



Jump Shop ショップガイド 東京ドームシティ



延期 鬼滅の刃 新グッズ In ジャンプショップにて発売 Jcs予約販売も



4月3日 金 Jumpshop全店における事前予約入店 抽選 のご案内 Jump Shop 集英社 週刊少年ジャンプ 公式サイト



呪術廻戦 領域展開フェア21 In ジャンプショップ 3 26 4 11 開催



新着情報 ベネリック株式会社



横浜 ジャンプショップ 予約 横浜 ジャンプショップ 予約 Image4uajfj



ジャンプショップ Jump Shop 公式 Jump Shop名古屋店 終日入場予約制で営業中です 入店にはチケット 無料 が必要です 当日チケットは空きがある時間帯のみ 朝9時からwebにて先着順で受け付けております お申し込みはこちら T Co



ジャンプショップ Jump Shop 公式 Jump Shop事前予約抽選をお申込みのお客様へ 開店直後 閉店近くの時間帯枠は 毎回多くのお客様のご応募がございます 14時 17時付近は比較的ご応募が少なめとなっております 定員を超えた時間帯枠につきましては



鬼滅の刃 売り切れ続出 推しのバースデーグッズを全部買えた理由 お台場ジャンプショップとオンライン 鬼滅の刃好きのゆきちゃんのブログ



ジャンプショップ Jump Shop 公式 ハイキュー 合同練習会 Jump Shopフェア 本日から開催 横浜店の様子をちょっとお届け 本日は 終日入場制限を行っております 入店チケットは 下記からお申込みくださいませ T Co Uiokdzttb6



鬼滅の刃 売り切れ続出 推しのバースデーグッズを全部買えた理由 お台場ジャンプショップとオンライン 鬼滅の刃好きのゆきちゃんのブログ



Jump Shop ショップガイド 東京ドームシティ



鬼滅の刃 売り切れ続出 推しのバースデーグッズを全部買えた理由 お台場ジャンプショップとオンライン 鬼滅の刃好きのゆきちゃんのブログ



ジャンプショップ 東京ドームシティ店 東京都文京区後楽 Yahoo ロコ



ジャンプショップの後日お渡しサービスについて詳しい解説 シロクロライン



ジャンプショップ Jump Shop 公式 Jump Shop横浜店終日入場予約制で営業中 入店にはチケット 無料 が必要です 当日チケットは空きがある時間帯のみ 朝9時からwebにて先着順で受け付けております お申し込みはこちら T Co Rpuwbercoi



11月29日 日 Jump Shop横浜店事前入店申込 抽選 のチケット情報 予約 購入 販売 ライヴポケット



ジャンプショップ Jump Shop 公式 Jump Shop事前予約 抽選 による入場制限のお知らせ 1 12現在 現在 日にち 店舗 時間帯によりライヴポケットを使用した入場制限を実施しております 詳しくは画像をご覧ください 空きのある時間帯は 当日9時より



横浜 ジャンプショップ 予約 横浜 ジャンプショップ 予約 Image4uajfj



バースディ缶バッジと名場面ジオラマフィギュアの販売形式まとめ 21年版 シロクロライン



ジャンプショップ 横浜店 クチコミ アクセス 営業時間 横浜 フォートラベル



Jump Shop ショップガイド 東京駅一番街



新着情報 ベネリック株式会社



Jumpshopで売られるキャラクターの誕生日缶バッジやジオラマフィギュア Yahoo 知恵袋



ジャンプショップ Jump Shop 公式 Jump Shop事前予約 抽選 による入場制限のお知らせ 8 7現在 Jump Shopでは現在 日にち 店舗 時間帯によりライヴポケットを使用した入場制限を実施しております 詳しくは画像をご覧ください 空きのある時間帯には



ジャンプショップ Jump Shop 公式 Jump Shop事前予約 抽選 による入場制限のお知らせ 10 5現在 現在 日にち 店舗 時間帯によりライヴポケットを使用した入場制限を実施しております 詳しくは画像をご覧ください 空きのある時間帯は 当日9時より



4 23更新 明日4 24 土 の ジャンプフェア In アニメイト21 入場に関しまして アニメイト横浜ビブレ



ジャンプショップ Jump Shop 公式 Jump Shop事前予約 抽選 による入場制限のお知らせ 8 3現在 Jump Shopでは現在 日にち 店舗 時間帯によりライヴポケットを使用した入場制限を実施しております 詳しくは画像をご覧ください 空きのある時間帯には



21年3月22日 21年3月28日実施予定の予約人気アクティビティ体験ランキングベスト10 Youtube



366日ステッカー Jump Shop 集英社 週刊少年ジャンプ 公式サイト



ジャンプショップの予約について ジャンプショップの入場抽選で予約をしたいの Yahoo 知恵袋



ジャンプショップ 東京スカイツリータウン ソラマチ店 東京都墨田区押上 Yahoo ロコ



ジャンプショップ Jump Shop 公式 鬼滅の刃フェア リターンズ 在庫状況 Jump Shop 横浜店の在庫状況は 写真の通りとなります 何卒よろしくお願いいたします



Jump Shop ショップガイド 東京ドームシティ



集英社 週刊少年ジャンプ のオフィシャルショップ ジャンプショップ 大人気連載作品 One Piece キッズ ファミリーフェアを開催 全国の ジャンプショップにて18年12月26日 水 から実施 ベネリック株式会社のプレスリリース



Jump Shop 渋谷parco パルコ



鬼滅の刃 売り切れ続出 推しのバースデーグッズを全部買えた理由 お台場ジャンプショップとオンライン 鬼滅の刃好きのゆきちゃんのブログ



1



ジャンプショップ Jump Shop 公式 Jump Shop事前予約 抽選 による入場制限のお知らせ 1 12現在 現在 日にち 店舗 時間帯によりライヴポケットを使用した入場制限を実施しております 詳しくは画像をご覧ください 空きのある時間帯は 当日9時より



1



Jumpショップのイベント チケット予約 購入 販売情報 ライヴポケット



4 23更新 明日4 24 土 の ジャンプフェア In アニメイト21 入場に関しまして アニメイト横浜ビブレ



バラエティバッグ21 Lt 抽選 Gt 事前予約お申込み 大阪梅田店 のチケット情報 予約 購入 販売 ライヴポケット



Jumpショップのイベント チケット予約 購入 販売情報 ライヴポケット



Jump Shop ジャンプショップ 横浜店 はまこれ横浜



1



ジャンプショップ 横浜店 クチコミ アクセス 営業時間 横浜 フォートラベル



Ackdkgbjd0iaem



26日にジャンプショップの予約をしたいのですが 26日のは16 Yahoo 知恵袋



ジャンプショップ 横浜店 クチコミ アクセス 営業時間 横浜 フォートラベル



Jcs Happy Plus Store店で予約開始 呪術廻戦 Battlesの話題 21 3 26 金 14時頃 ツイ速クオリティ Twitter



ジャンプショップ Jump Shop 公式 Jump Shop事前予約 抽選 による入場制限のお知らせ 12 7現在 現在 日にち 店舗 時間帯によりライヴポケットを使用した入場制限を実施しております 詳しくは画像をご覧ください 空きのある時間帯は 当日9時より



26日にジャンプショップの予約をしたいのですが 26日のは16 Yahoo 知恵袋



鬼滅の刃 売り切れ続出 推しのバースデーグッズを全部買えた理由 お台場ジャンプショップとオンライン 鬼滅の刃好きのゆきちゃんのブログ



Jcs Happy Plus Store店で予約開始 呪術廻戦 Battlesの話題 21 3 26 金 14時頃 ツイ速クオリティ Twitter



366日ステッカー Jump Shop 集英社 週刊少年ジャンプ 公式サイト



ジャンプショップに着いての質問です 空き時間のある時間帯は 当日 Yahoo 知恵袋



Jump Shop 横浜みなとみらい21公式ウェブサイト



ジャンプショップ Jump Shop 公式 Jump Shop横浜店終日入場予約制で営業中 入店にはチケット 無料 が必要です 当日チケットは空きがある時間帯のみ 朝9時からwebにて先着順で受け付けております お申し込みはこちら T Co Rpuwbercoi



鬼滅の刃 事前チケットをゲットし ジャンプショップでグッズ買ってきた 横浜ランドマークプラザ店 裏 さおりごと



ジャンプショップ Jump Shop 公式 Jump Shop名古屋店 終日入場予約制で営業中です 入店にはチケット 無料 が必要です 当日チケットは空きがある時間帯のみ 朝9時からwebにて先着順で受け付けております お申し込みはこちら T Co



4 23更新 明日4 24 土 の ジャンプフェア In アニメイト21 入場に関しまして アニメイト横浜ビブレ



ジャンプショップ Jump Shop 公式 Jump Shop事前予約による入場制限のお知らせ 6 26 金 6 28 日 の期間中 店舗によりライヴポケットを使用した事前予約入店を実施いたします 実施日 実施店舗につきましては 画像をご覧ください お申込み締切は



ジャンプショップ Jump Shop 公式 Twitter પર Jump Shop横浜店終日入場予約制で営業中 入店にはチケット 無料 が必要です 当日チケットは空きがある時間帯のみ 朝9時からwebにて先着順で受け付けております お申し込みはこちら T Co Rpuwbercoi



ジャンプショップ Jump Shop 公式 Jump Shop事前予約 抽選 による入場制限のお知らせ 1 12現在 現在 日にち 店舗 時間帯によりライヴポケットを使用した入場制限を実施しております 詳しくは画像をご覧ください 空きのある時間帯は 当日9時より



ジャンプショップ 代行 譲 定価 代行費 求 荼 ジャンショの話題 21 1 14 木 14時頃 ツイ速クオリティ Twitter



ジャンプショップ Jump Shop 公式 Jump Shop原作新商品情報 鬼滅の刃 グッズショップ にて先行販売していたグッズが全国のjump Shopで本日より好評発売中 店舗により事前予約による入場制限を実施しています 詳しくは画像をご覧ください 事前



延期 鬼滅の刃 新グッズ In ジャンプショップにて発売 Jcs予約販売も



ジャンプショップ Jump Shop 公式 Jump Shop横浜店10周年 今年はjump Shop横浜店が10周年だぞ 10周年を記念して中サイズショッパーが 約束のネバーランド に 更に 先生からのサイン色紙やサイン入りグッズも多数展示中 懐かしいグッズの



ジャンプショップ 366日ステッカー 8月キャラクターラインナップ発表



Jump Shop ショップトピック 横浜ランドマークタワー



ジャンプショップ 東京ドームシティ店 クチコミ アクセス 営業時間 水道橋 フォートラベル



新着情報 ベネリック株式会社



お知らせ ジャンプフェアinアニメイト アニメイト横浜ビブレ



即日発送 呪術廻戦 アクリルスタンド アクリルプラーク ジャンプショップ 特典 五条 悟 Grit Gritservice It



ジャンプショップ 東京ドームシティ店 クチコミ アクセス 営業時間 水道橋 フォートラベル



呪術廻戦 領域展開フェア21 In ジャンプショップ 3 26 4 11 開催



ジャンプショップ 8 14 よりハイキュー 鬼滅の刃 ワンピ等新商品発売



鬼滅の刃 売り切れ続出 推しのバースデーグッズを全部買えた理由 お台場ジャンプショップとオンライン 鬼滅の刃好きのゆきちゃんのブログ



ジャンプショップ Jump Shop 公式 Jump Shop事前予約 抽選 による入場制限のお知らせ 12 21現在 現在 日にち 店舗 時間帯によりライヴポケットを使用した入場制限を実施しております 詳しくは画像をご覧ください 空きのある時間帯は 当日9時より



呪術廻戦 領域展開フェア21 In ジャンプショップ 3 26 4 11 開催



ジャンプショップ Jump Shop 公式 Jump Shop事前予約 抽選 による入場制限のお知らせ 11 3現在 現在 日にち 店舗 時間帯によりライヴポケットを使用した入場制限を実施しております 詳しくは画像をご覧ください 空きのある時間帯は 当日9時より



鬼滅の刃 大感謝フェア 全国のjump Shopにて開催 ベネリック株式会社のプレスリリース



ジャンプショップ Jump Shop 公式 Jump Shop事前予約 抽選 による入場制限のお知らせ 1 12現在 現在 日にち 店舗 時間帯によりライヴポケットを使用した入場制限を実施しております 詳しくは画像をご覧ください 空きのある時間帯は 当日9時より



ジャンプショップ Jump Shop 公式 Jump Shop横浜店10周年 今年はjump Shop横浜店が10周年だぞ 10周年を記念して中サイズショッパーが 約束のネバーランド に 更に 先生からのサイン色紙やサイン入りグッズも多数展示中 懐かしいグッズの



印刷可能 ハイ キュー ショップ ウォルの物語のために



ジャンプショップ 横浜店 神奈川県横浜市西区みなとみらい コミック ホビー Yahoo ロコ



横浜ランドマークプラザに ジャンプショップ 神奈川初出店 ヨコハマ経済新聞



鬼滅の刃 売り切れ続出 推しのバースデーグッズを全部買えた理由 お台場ジャンプショップとオンライン 鬼滅の刃好きのゆきちゃんのブログ



1



4 23更新 明日4 24 土 の ジャンプフェア In アニメイト21 入場に関しまして アニメイト横浜ビブレ



ジャンプショップ 東京ドームシティ店 クチコミ アクセス 営業時間 水道橋 フォートラベル



Jumpショップのイベント チケット予約 購入 販売情報 ライヴポケット



ジャンプショップ Jump Shop 公式 ハイキュー 合同練習会 Jump Shopフェア 本日から開催 横浜店の様子をちょっとお届け 本日は 終日入場制限を行っております 入店チケットは 下記からお申込みくださいませ T Co Uiokdzttb6



ジャンプショップ Jump Shop 公式 Jump Shop横浜店終日入場予約制で営業中 入店にはチケット 無料 が必要です 当日チケットは空きがある時間帯のみ 朝9時からwebにて先着順で受け付けております お申し込みはこちら T Co Rpuwbercoi



4 5 日 入店分 期間限定 鬼滅の刃 グッズショップin Jump Shop東京 アクアシティお台場店のチケット情報 予約 購入 販売 ライヴポケット



ジャンプショップ 東京ドームシティ店 クチコミ アクセス 営業時間 水道橋 フォートラベル



ジャンプショップ Jump Shop 公式 Jump Shop事前予約 抽選 による入場制限のお知らせ 7 31現在 Jump Shopでは現在 日にち 店舗 時間帯によりライヴポケットを使用した入場制限を実施しております 詳しくは画像をご覧ください 空きのある時間帯に



鬼滅の刃 大感謝フェア 全国のjump Shopにて開催 ベネリック株式会社のプレスリリース



ジャンプショップの後日お渡しサービスについて詳しい解説 シロクロライン



ジャンプショップ Jump Shop 公式 Auf Twitter Jump Shop横浜店では新型コロナウィルス感染拡大防止の為 事前予約申込による入場制限を行います 対象 5 30 土 6 7 日 予約申込 5 28 木 23 59まで 当選発表 5 29 金 下記よりお申込みください T Co
コメント
コメントを投稿